How To Set Up RAK12002 RTC Module for Terrain Mapping

KHM-044-00.png

Overview

In the RAK12500 guide, we learned how to use the RAK12500 WisBlock GNSS Location Module to get and display GNSS data on an OLED, including the time. We were using the GNSS time to set up a Real-Time Clock, one I had on hand, by Mikroe, using our RAK1920 WisBlock Sensor Adapter Module. I have since received our RAK12002 WisBlock RTC module, so we can have another look at the code and adapt the Arduino sketch to lighten the load. We're replacing a large-sih module with a 10 x 10 mm small pill of a module making things more streamlined.

KHM-044-01.png

Setting Up

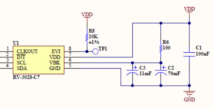
At the heart of the module is an RV-3028 C7 Real-Time Clock Module, which is optimized for extremely low power consumption. It has a wide operating voltage range of 1.1 to 5.5 V and operates at 400 kHz via the I2C bus interface. It has a lofty 43 bytes of non-volatile user memory, which could be used to save basic settings, without having to add an EEPROM. Perfect for IoT and low-power requirements.

Originally, I started using the RV-3028 C7 Arduino Library, which has a rich API that reflects the capabilities of the RTC module. However, we recommend using the Melopero library rather as its user EEPROM-related functions work, as opposed to RV-3028.

One thing of note is the trickle charging circuit, which allows a battery or supercapacitor connected to the VBACKUP pin to be charged from the power supply connected to the VDD pin. We took full advantage of that. In the schematics below, you can see that we have two supercapacitors, C2 and C3, connected to VBAK. By default, it uses C2 at 70 mF/3.3 V. C3, at 11 mF/3.3 V is reserved.

The library has two functions for this:

enableTrickleCharge(uint8_t tcr = TCR_15K)
disableTrickleCharge()

Values for enableTrickleCharge are:

  • TCR_3K for 3k Ω
  • TCR_5K for 5k Ω
  • TCR_9K for 9k Ω
  • TCR_15K for 15k Ω

KHM-044-02.png

In real-life tests, we were able to squeeze 7 days out of the C2 supercapacitor, no pill battery required. That is quite good for such a small module.

Time Functions

General Functions

  • initDevice();

Setting/Getting the Time Functions

  • getSecond();
  • getMinute();
  • getHour();
  • getWeekday();
  • getDate();
  • getMonth();
  • getYear();
  • getUnixTime();
  • set24HourMode();
  • set12HourMode();
  • is12HourMode();
  • isPM();
  • to12HourFormat();
  • to24HourFormat();
  • setTime();
  • isDateModeForAlarm();
  • setDateModeForAlarm(flag);
  • enableAlarm();
  • disableAlarm();
  • enablePeriodicTimer();
  • disablePeriodicTimer();
  • enablePeriodicTimeUpdate();
  • disablePeriodicTimeUpdate();
  • clearInterruptFlags();
  • readFromRegister();
  • writeToRegister();
  • writeToRegisters();
  • andOrRegister();
  • useEEPROM();
  • isEEPROMBusy();
  • readEEPROMRegister();
  • writeEEPROMRegister();

Setting and Checking the Time

Setting the time is a little less convenient in the Melopero library. You have to use setTime, and contrary to RV-3208, it doesn't return a boolean letting us know whether things went well. You can't set the UNIX counter. Maybe this could be added to Melopero. Likewise, properly working EEPROM functions could maybe be ported to RV-3208. So, depending on your use case, you might have to go for one or the other.

rtc.setTime(
  g_myGNSS.getSecond(), g_myGNSS.getMinute(), g_myGNSS.getHour(), g_myGNSS.getDay(),
  g_myGNSS.getTimeOfWeek(), g_myGNSS.getMonth(), g_myGNSS.getYear()
);

Checking the RTC time and comparing it with the GNSS time is easy:

if (rtc.getMinute() != g_myGNSS.getMinute() || g_myGNSS.getHour() != rtc.getHour()) {
  Serial.println("Readjusting RTC");
  rtc.setTime(
    g_myGNSS.getSecond(), g_myGNSS.getMinute(), g_myGNSS.getHour(), g_myGNSS.getDay(),
    g_myGNSS.getTimeOfWeek(), g_myGNSS.getMonth(), g_myGNSS.getYear()
  );
}

UNIX Time Counter

The UNIX Time Counter is a 32-bit counter, unsigned integer; it rolls over to 00000000h when reaching FFFFFFFFh. The 4 bytes (UNIX Time 0 to UNIX Time 3) are fully readable and writable. The counter-source clock is the digitally offset, compensated 1 Hz tick.

The UNIX Time Counter is independent of the RTC and has some peculiarities.

During I2C write access with an access time smaller than 950 ms, the UNIX Time 0 to UNIX Time 3 registers are blocked. Unlike setting the clock and calendar registers, after I2C STOP, a 1-Hz tick can be lost. If the I2C write access takes longer than 950 ms the I2C bus interface is reset by the internal bus timeout function. It is recommended to reset the prescaler before setting the UNIX time(*). The 32-bit UNIX counter value itself does not change during reset.

However, while the RV-3208 library has a bool setUNIX(uint32_t) function to set the UNIX time (and read it with uint32_t getUNIX()), Melopero only has a reading function, uint32_t getUnixTime().

(*) Reset Bit Function

Again, something that's lacking in the Melopero library, although it's a TODO:

//TODO:
//void reset();
// refactor code to use more andOrRegister instead of a read and a write

In RV-3208, it looks like this:

// Bits in Control2 Register
[...]
#define CTRL2_RESET 0

[...]

void RV3028::reset() {
  setBit(RV3028_CTRL2, CTRL2_RESET);
}

We have provided you with all the necessary documentation for your product and a sample code.

Updated